【オリックス銀行】会津商工信用組合、遺言代用信託商品「しんくみ相続信託」の取り扱い開始

オリックス銀行と信託契約代理店の業務委託契約を締結

会津商工信用組合(本店:福島県会津若松市、理事長:菊地 武)およびオリックス銀行株式会社(本社:東京都港区、社長:寺元 寛治)は、このたび、信託契約代理店業務に関する委託契約を締結しましたのでお知らせします。会津商工信用組合は、本日より、信用組合専用の遺言代用信託商品「しんくみ相続信託」の取り扱いを開始します。

遺言代用信託とは、遺言書を作成いただくことなく、お客さまに相続が発生した際に、お預かりした金銭をあらかじめ指定いただいたご家族などの受取人にお渡しする商品です。

「しんくみ相続信託」は、全国信用協同組合連合会とオリックス銀行が共同開発し、2017年5月より取り扱いを開始しました。地域密着型の対面営業に強みを持つ信用組合がお客さまにご提案し、オリックス銀行との信託契約の締結を媒介します。お客さまは、申し込み手続きから相続時の金銭の受け取りまで、会津商工信用組合を窓口として行うことができ、相続発生時には、所定の手続き完了後、最短5営業日で受取人に金銭をお渡しします。

会津商工信用組合とオリックス銀行は、今後もお客さまのニーズにお応えする商品・サービスのご提供に努めてまいります。

※ 2017年5月1日付リリース:信用組合専用の遺言代用信託商品『しんくみ相続信託』取り扱い開始(https://www.orixbank.co.jp/var/files/storage/original/application/5efa83bcdb7ba156f31cc45e66575e2d.pdf

■「しんくみ相続信託」スキーム図

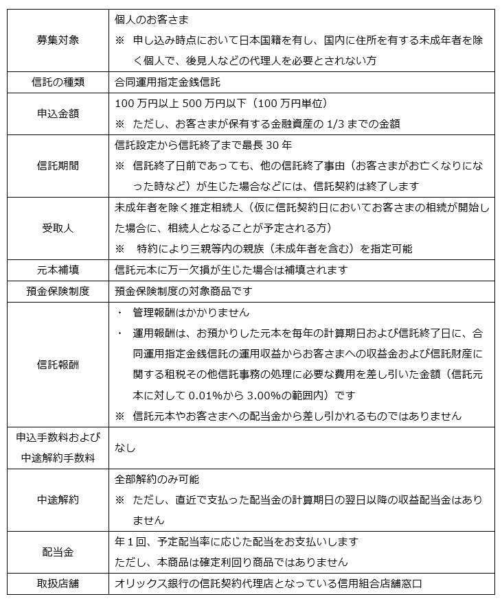
■「しんくみ相続信託」商品概要

■注意事項
  • 他の相続人の遺留分を侵害している場合には、受取人へのお支払いができないことがあります。相続人の方の遺留分等をご考慮いただき金額を決定ください。
  • 信用組合は、この商品に係る信託契約の締結の代理は行わず、締結を媒介します。ご契約に際しては、お客さまとオリックス銀行(所属信託兼営金融機関)が契約の当事者となります。信用組合は、お客さまからこの商品に係る財産の預託を受けることについて、オリックス銀行から権限の付与を受けています。

本件に関するお問合わせ先
会津商工信用組合 営業統括部 TEL:0242-22-6565
オリックス銀行株式会社 経営企画部 TEL:03-6722-3630

この企業の関連リリース

この企業の情報

組織名
オリックス株式会社
ホームページ
https://www.orix.co.jp/grp/
代表者
井上 亮
資本金
311,765,400 万円
上場
(旧)東証1部
所在地
〒105-5135 東京都港区浜松町二丁目4番1号世界貿易センタービル南館37F
連絡先
03-3435-3000

検索

人気の記事

カテゴリ

アクセスランキング

  • 週間
  • 月間
  • 機能と特徴
  • Twitter
  • デジタルPR研究所